Ampelschaltung



Die 4 Ampelphasen


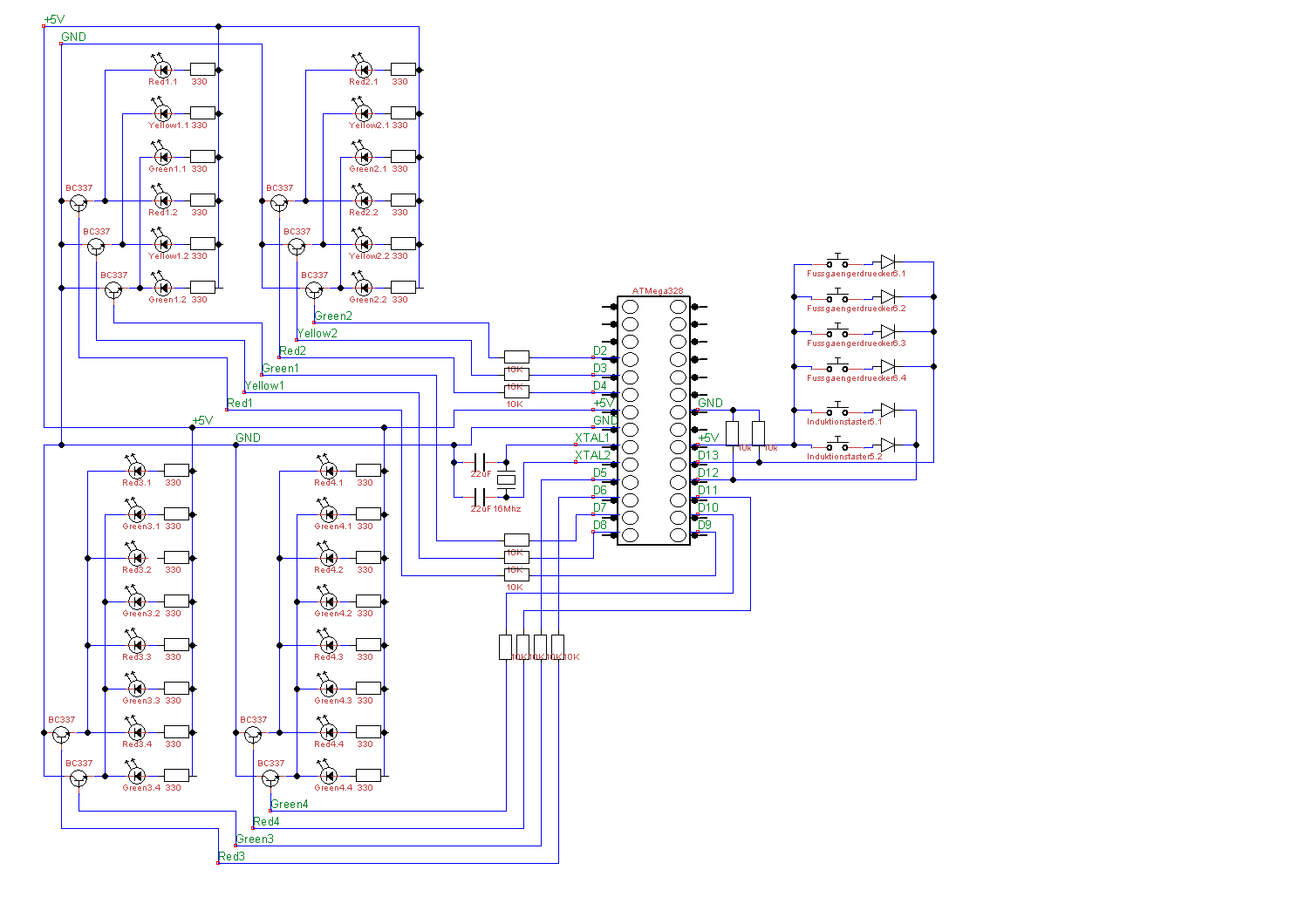
Die Ampelanlage
Hier kannst du den Schaltplan downloaden.

Veranschaulichung der Ampelanlage
Hier kannst du die Veranschaulichung downloaden.







Und hier kannst du meinen Arduino Code downloaden. :)

Viel Spaß beim nachmachen!

Die Ampelschaltung:

In der Schule hatten wir in Technik die Aufgabe eine Ampelschaltung mit einem Arduino und 3 LEDs zu programmieren. Es sollte der Ablauf von einer Ampelsäule sein, die von der Rotphase bis zur grünen geht und wieder zurück zur roten. Und das alles halt in einer Schleife.

Da ich aber schon gute Kenntnisse in der Programmierung habe, beschloss ich mit meinem Lehrer umfangreichere Aufgaben zu machen. Also nahm ich mir vor, eine Schaltung zu programmieren für eine richtige Kreuzung mit allen vier Ampelsäulen und auch die Fußgänger Ampeln.

Dies war aber schnell fertig programmiert, also habe ich auf einer Platine eine solche Ampelanlage aufgelötet. Die von dort abgehenden Kabel, habe ich anfangs noch mit meinem Arduino verbunden, da ich so schnell und einfach Änderungen an dem Code vornehmen kann.

Nun saß ich wieder im Unterricht und hatte nichts zu tun. Dann fing ich an, eine Vorfahrtsstraße zu programmieren. Also ist der neue Ablauf so, dass eine Straße immer grün ist und die kreuzende Straße immer rot hat, außer es kommt ein Auto in die Nähe der Induktionsstreifen oder ein Fußgänger betätigt eine der Drücker.

Dazu habe ich mir eine Veranschaulichung erstellt, auf die ich die Platine passend drauf legen kann. Dank den Nummerierungen, kann ich alles einfach mit dem Schaltplan und dem Code vergleichen.
Für die Immitierung der Induktionstreifen und Drücker für die Fußgänger, benutzte ich einfache Taster.

Zum Schluss, nach dem ich den Code getestet hatte und alles gut lief, sägte ich mir eine Platine passend, um einen Controller für die Ampelanlage zu löten. Als Microchip benutze ich einen ATmega328 mit einem externen 16MHz Quarz.
Auf den Controller konnte ich dann auch die Taster zur Steuerung anbringen.
Ampelanlage-Controller
Die zwei linken Taster immitieren die Induktionsstreifen und die vier rechten, die der Fußgänger Drücker. Um den ATmega zu schonen, steuere ich die LEDs mit Tranistoren an.

Eine Liste mit den Materialien, der Menge und dem Preis

Anzahl Bauteil Preis
12x rote LED ca. 0,04€
12x grüne LED ca. 0,06€
4x gelbe LED ca. 0,06€
28x 330 Ohm Widerstand ca. 0,08€
12x 10k Ohm Widerstand ca. 0,08€
6x Gleichrichter Diode ca. 0,02€
1x 0,5mm Kupferlackdraht ca. 2,95€
10x BC 337-40 Transistor ca. 0,04€
6x Kurzhubtaster ca. 0,14€
2x 22pF Kondensator ca. 0,07€
1x 16MHz Quarz ca. 0,22€
1x ATmega 328P-PU ca. 2,25€
1x IC-Sockel 28-polig ca. 0,10€
1x Lochrasterplatine 200x100mm ca. 2,60€
Gesamtpreis ~ 14,00€

Hier sind die Kabel und der Verbrauch von Lötzinn nicht mit eingerechnet.
Die Preise stammen alle von Reichelt

von Soltanius
Kontakt: Mailadresse